×
员工版
患者版
员工服务
首页
医院概况
医院简介
领导班子
职能部门
组织架构
交通线路
院内导航
历史沿革
现任院长
医疗机构基本信息
执业登记
科室导航
就医服务
就医指南
医保服务
预约挂号
门诊服务
线上就医
便民服务
常见问题
意见反馈
科研教学
科研概况
医学教育
进修管理
党建工作
医院党建
纪委工作
医院动态
医院动态
工作动态
院务公开
公开内容
招标采购
专科联盟
专家工作站
对外帮扶
人事人才
人才招聘
银龄医师
就医服务
Medical Services
就医指南
医保服务
预约挂号
门诊服务
线上就医
便民服务
常见问题
意见反馈
就医服务
就医指南
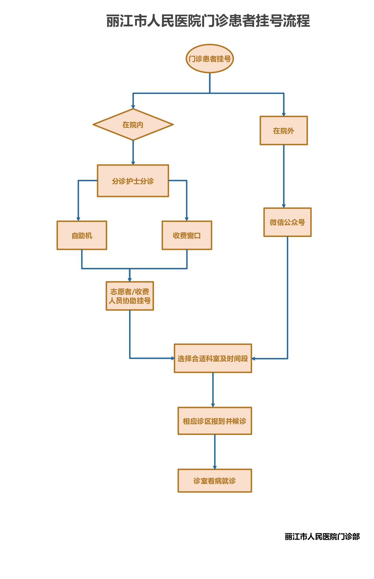
门诊就医
急诊就医
儿科门诊
门诊就医
出/入院就医